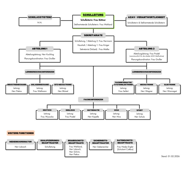
Organigramm des Oberstufenzentrums 1 Spree-Neiße
Organigramm
Datenschutzhinweise & Cookie-Einstellungen
Wir verwenden Cookies, um Ihnen die Inhalte und Funktionen der Website bestmöglich anzubieten. Darüber hinaus verwenden wir Cookies zu Analyse-Zwecken.
Zur Datenschutzerklärung und den Cookie-Einstellungen.